隱世醫學院 – 給你一個不一樣的海外升學體驗(SGU Grenada篇)
2019年的香港中學文憑考試(HKDSE),12位狀元當中,就有10位選擇入讀醫科;而2020年的7名狀元中,獲港大取錄的4人當中有3人讀醫。香港入讀醫學院只有兩個選擇,香港大學或中文大學,而這兩間大學的醫學院,收生分數接近滿分;Adrian 過往幾年見過太多有志願入讀醫學院,但因為只差一分,就同入讀醫學院的機會擦身而過。![]()
這裡是位於西印度群島格林納達 (Grenada) 的St. George’s University (SGU),見到這張相,以為我接著要寫去Grenada的旅遊Blog?你可能會問,為什麼要選擇去Grenada讀醫?以下這篇文將會解答大家這個問題!
- SGU簡介
- 入讀SGU的收生要求及課程簡介: 多個入學點
- 豁免醫學院入學考試 (MCAT)
- 四年制醫學博士課程(MD)綱要
- 修讀醫學博士 (MD) 的流程
- 回港執業資格 /如何取得美國執業資格?
- USMLE 考試流程
- 如何回港考取執業資格
- 報名程序
- SGU學費
- SGU住宿環境
1. SGU簡介
![]()
為何會稱 SGU 為隱世醫學院?因為SGU在過去43年來,已經培育出超過18,000名醫生,他們均在美國50個州獲得執業資格,並在全球50多個國家執業。SGU位於西印度群島格林納達(Grenada),多年來,SGU 向世界各地輸送訓練有素的醫生,而SGU的醫學博士(MD)學位亦獲得英國及美國醫療機構的認可。
除了培育超過18,000名醫生,根據Federation of State Medical Boards的2018年US Medical Regulatory Trends and Actions,SGU是全美勞動人口中,醫師界別的第 2 大輸出來源,成為美國第 2 大國際輸出院校。![]()
根據2020 年資料顯示,SGU為美國提供了 1,110 名住院醫師,沒有其他海外醫學院可為美國的醫療體系培育出這麼多新進醫生,事實上,以過去 11 年總計,SGU是美國首年住院醫師的第 1 大輸出院校。
SGU 的MD課程獲得Grenada政府認證外,並獲得了多間外部及國際機構的認證及許可,證明課程於Grenada及其他國家認可,認受性高。
以下為部分認可機構:
SGU 畢業生還獲准在下列國家的醫療機構註冊:

學生完成SGU 的MD課程前必須有兩年的臨床實習經驗,而SGU在美國、英國和Grenada的附屬醫院數量超過80家,SGU乃一間國際醫學院,學校並沒有設國際學生的人數上限,所以學生可選擇位於不同國家的附屬醫院進行實習。

合作的附屬醫院和臨床醫學中心主要集中在美國,共有65家,在紐約就有12所臨床研究中心和4所附屬醫院和SGU合作,包括The Brooklyn Hospital Center, Manhattan Psychiatric Center, Metropolitan Hospital Center, NYC Health + Hospitals, Lincoln Medical And Mental Health Center 等等。
此外,如果學生選擇在英國培訓,SGU也有16家合作的醫學中心可以申請,包括St. Ann’s Hospital, London, Norfolk and Suffolk NHS Foundation Trust, Hellesdon Hospital, Royal Hampshire County Hospital等等。
2. 入讀SGU的收生要求及課程簡介: 多個入學點
SGU醫學院提供靈活的MD課程,入學資格配合全球各地任何教育體制的學生,包括持有傳統學士學位的學生可入讀4年制課程,持有國際學歷背景的學生可入讀5年、6年和7年制課程,而持有高中文憑(A Level、IB或DSE)的學生則可根據其學術背景和成績申請入讀5年或6年制課程。
那持有不同學歷背景的學生應該入讀幾多年制的課程,我先簡單說明一下。
假如你經已持有一個理科的學士學位,不論是那一個國家,只要符合醫學院的要求,便可直接入讀4年制的MD課程,即直接入讀為期兩年的基礎科學課程,然後完成兩年的臨床科學便可獲得MD博士學位。
假如你係中六 HKDSE 、IB 或A Level的學生,學校會根據你的文憑試成績,安排你入讀五年制或六年制的MD課程,縮短臨床醫學先修課程的年數,然係升讀兩年的基礎科學課程及兩年的臨床科學課程。
假如你是英國會考 (GCSE) 學生,已有明確目標讀醫科,你可以完成GCSE後便入讀7年制的MD課程,頭三年會係臨床醫學先修課程,第四年及第五年係基礎科學 (Basic Sciences) 課程,完成五年的課程後,順利完成兩年臨床科學 (Clinical Sciences) 便讀完整個7年的MD課程。


除了學術要達到醫學院的要求外,學生的英語水平亦要達標,學生必須取得TOEFL成績600(紙筆測驗)、250(電腦測驗)或100(網路測驗);或IELTS總分7.0。
3. 豁免醫學院入學考試 (MCAT)
通常要考入美國的醫學院,申請的學生都須要考MCAT(Medical College Admission Test) 美國醫學院入學考試,但SGU卻豁免國際學生考MCAT,鑒於世界各地各有不同的課程編制,因此SGU不鼓勵美國和加拿大以外的公民或永久居民(包括在北美接受教育的申請人)參加MCAT考試。因為MCAT是一項以美國醫學院為中心的考試,國際學生未必能在短期內掌握得宜。
4. 四年制醫學博士課程(MD)綱要
四年制醫學博士學位課程 (MD) 前兩年的重點放在傳統的基礎科學學科上,最後兩年主要關注於臨床科學。SGU提供高達80週的臨床培訓,臨床教育讓學生有機會在一些世界知名的頂級醫院學習醫學。這些醫院分佈於美國、英國、加拿大和格林納達。這些醫院的培訓遵照SGU醫學院的課程設置、課程描述和教育目標而定,並通過走訪醫院和教師會議進行細緻的監督。在臨床學年期間,進行教學的臨床醫師超過1,000名。醫學院除了指定臨床教授,還為每個臨床醫學中心和附屬醫院指派醫學教育總監,並為其中開展的每個核心臨床專業指定見習主管。臨床研究辦公室定期走訪附屬醫院。

5. 修讀醫學博士 (MD) 的流程
英國讀書機會
你可能會問,是否一定要留係Grenada修讀這麼多年,可不可以去其他國家體驗不同國家的醫療體制,SGU跟英國的Northumbria University合作,學生可選擇在Northumbria University修讀臨床醫學先修的第三年或基礎科學的第一年,接著會回到Grenada完成第二年的基礎科學課程,而最後兩個學年則會貫徹教學傳統,接受臨床實習,學生可選擇於美國、英國、加拿大或Grenada進行臨床醫學實習;當中SGU會有專責的Career Guidance and Student Development,部門由教職員及舊校友所組成,經驗豐富,協助學生有關實習課程及解釋如何考取及獲得英國及美國執業資格的考試及程序,亦會提供專業的建議關於如何選擇專科及考執業試的準備。

SGU與Northumbria University (NU)由2007年1月開始,至今已有1,700多名醫學生到入讀NU,學生於英國讀的課程和Grenada 讀的課程一樣,但為學生提供了在不同的醫療環境中學習和體驗的機會。 SGU和NU的教職員都按照相同的課程時間表進行教學。因此課程設置和考試節奏都遵循相同的原則和時間表,令學生無論身在何處都能獲得完全相同的教學材料。
6. 回港執業資格 /如何取得美國執業資格?
格瑞那達醫療及牙醫委員會 (GMDC)– 認可為美國醫學教育評鑑委員會(LCME)對等認證機構
美國教育部 — 聖喬治大學獲認可為與美國醫學院對等的醫學教育構機

美國的「外國醫學系畢業生教育委員會」(Educational Commission for Foreign Medical Graduates,簡稱ECFMG)在2010年發表聲明:2023年以後,外國醫學院畢業生要赴美申請住院醫師訓練或行醫執業,於申請美國ECFMG證書時(ECFMG Certification)時,其畢業的醫學院是通過WFME所認可之評鑑組織的認證,方具備有進入美國住院醫師訓練計畫的資格。
國際醫學畢業生(International Medical Graduate, IMG)要獲得ECFMG認證,必須通過美國醫學執照考試(United States Medical Licensing Examination, USMLE),才可獲得美國執業醫學的執照。
USMLE (United States Medical Licensing Examination) 考試
USMLE是美國執業醫師資格考試,共分有: Step1, Step2 Clinical Knowledge(CK), Step2 Clinical Skill(CS)和Step3的三個步驟、四個考試。Step1是考察基礎醫學的內容,Step 2 CK考察臨床醫學知識的內容而Step 2 CS 是看受試者是否能按照美國醫療體系的要求規範進行日常診療,最後考的Step3 考察受試者對於獨立行醫的能力。
IMG完成ECFMG的認證後可以通過美國醫院實習審核進入美國住院醫師培訓計劃(The Match),通過至少3年的培訓,通過考核獲得美國的獨立行醫執照。
7. USMLE 考試流程
Step 1> Step 2 CK > Step CS> ECFMG 認證> 住院培訓> Step 3 > 完成全部美國住院醫師培訓(通常3年)
國際醫學生可以選擇在THE MATCH前完成STEP 3的考試
- 以下為USMLE的合格分數
- Step 1: 194
- Step 2 CK: 209
- Step 3: 196
- 而Step 2 CS 只會顯示Pass or Fail。

SGU 國際學生於2019第一次考USMLE的合格率為97%。
完成及考試合格後,學生可選擇申請專科資格,然後於美國其中一個州份申請牌照,便可開始執業。
如何取得英國執業資格?
英國對國內沒有全國統一的考試,醫師法規定,各醫學院校實行的考試即為國家考試,而對於外國醫學生,則必須參加由英國總醫學會(GMC)直屬下的專業與語言評估考試(Professional and Linguistic Assessments Board,PLAB)。PLAB 分成兩部份,只有通過PLAB考試,獲得GMC的註冊並取得執照方可在英國執業。
報考資格
- 醫學學位:PLAB考試對醫學生的專業沒有嚴格限制,只要具備英國認可的基礎醫學資格(primary medical qualifications),獲得世界衛生組織(World Health Organization) 認可的醫學院授予的醫學學位即可獲得考試資格。
- 實習經驗:在報考英國醫生執照的其中一個要求是應屆醫學院畢業生,必須具備十二個月的臨床實習或者醫院的工作經驗。
- 語言能力:必須在報考PLAB Part1報考前已擁有有效及已達標的雅思IELTS(學術類)成績,總分不低於7,每一項不低於7。
取得英國註冊醫生的正確步驟
- 雅思成績達標
- 參加英國醫生註冊考試第一,第二部分培訓
- 申請取得英國註冊醫生考試資格
- 到英國進行第一部分,第二部分考試
- 考試通過者在英國找醫院僱主
- 申請英國醫生執照
8. 如何回港考取執業資格
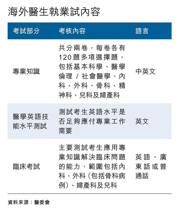
海外醫生回港行醫有兩個途徑,第一係通過醫務委員會舉辦的執業試,並在認可的醫院或醫療機構擔任駐院實習醫生,接受12個月的在職訓練、評核及臨床指導,以熟悉本地醫療制度和常見疾病。完成評核的實習醫生才可向醫委會申請正式註冊。執業資格試每年舉辦兩次,分為三部分(見下表),考生必須先通過專業知識考試及醫學英語技能水平測試,才可報考臨床考試。考生通過全部考試後,便正式成為註冊醫生,能夠在香港自由執業。

第二係海外醫生另可以透過「有限度註冊」來港行醫,毋須應考執業試。「有限度註冊」是個別醫院及院校根據需要,推薦外國的專科醫生予醫委會,通過評核後就可以來港行醫,但通過「有限度註冊」的海外醫生,只能夠在推薦其來港的機構或醫院內行醫,不能在港自由執業。「有限度註冊」的有效期最長三年,屆滿後可申請續期,亦是最長三年。
9. 報名程序
首次報考執業試的海外醫生,必須親身拿着報名表格回到就讀的大學,由公證人監誓以核實身份。此外執業試的試期一般在每年的11月底到12月初之間舉行,醫委會只會在考試前六星期才公布確實日期。
SGU學校校舍環境
有沒有幻想過,讀醫學院可以係一個環海的校園上課? Grenada 位於加勒比海(Caribbean Sea)沿岸,SGU座落於Grenada西南角True Blue半島的尖端。講到明係隱世醫學院,所以由香港去Grenada,首先要先坐16小時的飛機到紐約,然後再坐大約5小時直飛到Grenada;另一個飛行路線係先坐12小時到倫敦Gatwick 機場,然後再坐大約11小時到Grenada。雖然飛行時間較長,但當看到一望無際的加勒比沿岸海景都是感到值得的。
擁有美麗海灣和海灘、熱帶雨林、山林和瀑布,Grenada的海灘是當地最熱門的景點之一,若想找較為恬靜的地方,可前往西岸的黑灣海灘黑沙灘,或南端的艾平蘭斯海灘白沙灘。學校的環境一流,好多角落都望得見海,而且距離校舍100尺就可以去到沙灘,試問在世界上有那一間醫學院,可以讓你於課堂與課堂之間去沙灘Take a Break?
10. SGU學費
SGU 的課程是以美國為中心的醫學學位課程,所以學費會以美元計算。
臨床醫學先修課程
臨床醫學專修課程專為中學畢業生而設,修讀年期由一年至三年不等,根據入學成績而定。一年學費為36,732美元,即約29萬港幣一年, 兩年約58萬港幣,三年約87萬港幣。
醫學博士(MD)課程
合資格大學畢業申請者, 以及成功完成臨床醫學先修課程的學生, 將會進入四年制的MD階段, 頭兩年為基礎科學課程(Basic Sciences), 學費一共為146,745美元,即約114萬港元。
最後兩年的臨床科學(Clinical Sciences),兩年的學費為172,465美元,即約134萬港元。
- 4年制的課程學費總數為約248萬港元。
- 5年制的課程學費總數為約277萬港元。
- 6年制的課程學費總數為約305萬港元。
- 7年制的課程學費總數為約334萬港元。

11. SGU住宿環境


Grenda:
入讀臨床前和醫學專科的學生必須在第一學年於校園裏寄宿。所有宿舍都編配了宿舍助理(RAs),以培養一個互相尊重及協助的社區。
英國:
SGU/NU課程學生必須在入讀的第一學年寄宿於大學贊助的物業 —「三一廣場宿舍」。
SGU獎學金
SGU 亦有提供兩個獎學金給國際學生申請,分別是International Peace Bursary及Global Scholars Scholarship。
International Peace Bursary 主要協助有經濟需要的學生,獎學金會資助學生部份的學費,接受此獎學金的學生,成功取得執業資格後,必須返回學生的原居地執業,回饋社會。
Global Scholars Scholarship 主要供入讀SGU或NU四年制醫學博士課程的學生申請,獎學金會派發給成績優異及有經濟需要的學生,獎學金會資助學生部份的學費,同樣地,接受此獎學金的學生,成功取得執業資格後,必須返回學生的原居地執業,回饋社會。
申請方法只需要學生填妥申請表格及寫一遍250字有關你如何改善執業國家的醫療體制即可申請。
如何申請入讀SGU醫學院?
要成為醫科生只差你踏出第一步,你需要填妥網上申請表,連同你的過往兩年的成績表、英語水平成績、個人自述信、兩封推薦信、以及網上以信用卡繳交75美元的申請費 (約585港幣) 即可申請。
完成網上申請後,學校會透過電郵通知你有關申請及安排面試。
SGU於香港設有辦公室,你對報讀醫科或對學校有任何疑問,都可以與我聯絡,安排你和學校的代表見面。
SGU 提供一個良好的平台給不同學歷背景的學生入讀醫學院,相對其他熱門國家,入讀醫學院要求高,並且不多學校接受國際學生,即使接受國際學生,亦不一定能夠提供實習機會,令學生不能取得醫生資格,但SGU為國際學生打開成為醫生之路,不但接受所有國際學生的學歷背景,並且與多間附屬醫院合作,確保學生有足夠的臨床實習經驗,獲得醫生資格。
總括來說,St. George’s University的優勢包括:
- Greneda「忠誠校園」的基礎醫學係教學團隊由465名成員組成,致力不懈成就學生的醫學事業
- 擁有1500名成員的教學團隊,分別駐在美國及英國超過70家附屬醫院及臨床醫學中心。
- 2020年度非美國公民畢業生中,92%在美國獲得住院醫師的職位
- 美國執業醫師的第一大國際人才輸出院校
- 超過145多名SGU醫生已在英國醫學總會註冊
- 97% SGU國際學生在首次投考即通過第一階段美國執業醫師資格考試 (USMLE 2019)
- 超過18000多名 SGU MD校友遍佈全球
- 1110名畢業生於2020年在美國獲聘為住院醫師